
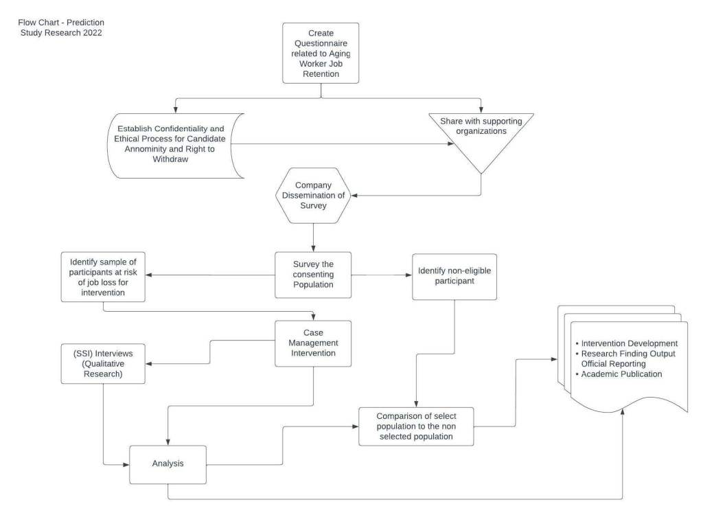
Our Research Plan
Our research is being conducted in stages following the success of the Development Award funding from the NIHR. This preliminary period allows us to build relationships with potential stakeholders and establish the foundation of our larger future study due to begin in 2024. This larger future study will combine quantitative and qualitative research methods to provide a detailed analysis of the current situation faced by aging workers in relation to job retention, multi-morbidity, and work support opportunities.

Carry out preliminary research into the Literature and available Datasets to better understand the current issues faced by the aging workforce within the UK. Develop and test preliminary prediction model against existing data. Build relationships with Stakeholders, Advisory Groups, and PPIE participants for Research Overview and Engagement and develop Public Engagement opportunities. Prepare for Stage 2.
— Stage 1
Undertake primary quantitative and qualitative research built upon the foundation of the stage 1 research to better understanding issues and risk factor markers for falling out of work for older workers. Finish the construction of the Prediction Algorithm designed to predict potential risks for falling out of work. Design and test interventions for supporting employees and employers.
— Stage 2